Модуль управления стоп сигналом
Лада 2107 Сделано в СССР › Бортжурнал › Устройство управления стоп-сигналами автомобиля

Не так давно наткнулся на интересное видео роботы стоп сигнала на МАЗДА 6. Стопы в течении 1,5-3 сек. работают как стробоскоп после чего переходят в стандартный режим роботы постоянного свечения.
Вот само видео
Я заинтересовался и начал искать схемы решения в Интернете. Оказалось что в наборах “Мастер Кит” данное устройство уже есть и называется оно — “Устройство управления стоп-сигналами автомобиля — NM5403”. Вот что о нем пишет сам производитель.
Устройство управления стоп-сигналами автомобиля
Многим автолюбителям знакомы случаи, когда водитель автомобиля пропускает момент включения стоп-сигналов впереди идущей машины и тормозит с некоторым запаздыванием. Такие ситуации случаются довольно часто, и иногда это даже может привести к аварии.
Предлагаемое устройство NM5403 служит для повышения безопасности движения и предназначено для предотвращения подобных ситуаций. Оно управляет лампами стоп-сигналов следующим образом: в момент начала торможения, то есть при нажатии на педаль тормоза, стоп-сигналы работают в импульсном режиме в течение некоторого времени, то есть происходит несколько вспышек ламп, а затем стоп-сигналы переходят в обычный режим непрерывного свечения. После усовершенствования схемы индикации торможения напряжение на лампах стоп-сигналов будет не постоянным, а импульсным, переходящим в постоянное, как показано на рис.1.

Технические характеристики
Напряжение питания…Бортовое 12-14 В
Ток потребления…20 мА
Максимальный коммутируемый ток…2 А
Размеры печатной платы…60×40 мм
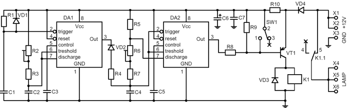
Описание принципиальной схемы
Принципиальная схема устройства представлена на рис.2.

Устройство собрано на двух таймерах 555 (DA1 и DA2). Таймер DA1 включен по схеме одновибратора, а DA2 – по схеме мультивибратора. При подаче напряжения питания запускается мультивибратор DA2. Частота его импульсов, а, следовательно, частота вспышек ламп стоп-сигналов определяется элементами C4, R6 и R7. Подстроечным резистором R6 можно оперативно регулировать эту частоту. Одновременно с мультивибратором DA2 включается одновибратор DA1. Он вырабатывает одиночный импульс длительностью от 0,5 до 3 секунд. Длительность импульса зависит от элементов C2, R3 и R2. Её можно изменять при помощи подстроечного резистора R2. Одиночный импульс, вырабатываемый DA1, является запускающим для мультивибратора DA2. После окончания импульса на выходе 3 таймера DA1 появляется напряжение низкого уровня, которое через диод VD2 и резистор R4 поступает на времязадающий конденсатор C4 мультивибратора DA2 и принудительно устанавливает на нем напряжение, близкое к нулю, тем самым, запрещая дальнейшую выдачу импульсов на вывод 3 таймера DA2. Импульсы с выхода 3 таймера DA2 через резисторы R8 и R9 поступают на транзистор VT1, нагрузкой которого является реле К1. Коммутация сигнальных ламп осуществляется нормально замкнутыми контактами реле. Элементы R1, C1 и VD1 необходимы для быстрого перезапуска таймера DA1.
Таким образом, при подаче питания с выключателя сигнала торможения устройство выдает на лампы серию импульсов, частота следования которых задается положением движка R6, а продолжительность импульсной работы определяется положением движка R2. После окончания серии импульсов устройство переходит в обычный режим непрерывного горения ламп.
Замыканием контактов 1-2 переключателя SW1 осуществляется выключение импульсного режима горения стоп-сигналов. Замыканием контактов 2-3 переключателя SW1 осуществляется включение импульсного режима горения стоп-сигналов.
Конструктивно устройство выполнено на печатной плате из фольгированного стеклотекстолита с размерами 60х40 мм. Конструкция предусматривает установку платы в корпус, для этого предусмотрены монтажные отверстия по краям платы под винты 2,5 мм (рис. 3).

Для удобства подключения источника напряжения (от концевика педали тормоза и массы автомобиля) и нагрузок (ламп стоп-сигналов) на плате предусмотрены посадочные места под штыревые контакты или клеммные винтовые зажимы.
Правильно собранное устройство (рис. 4) начинает работать сразу и в настройке не нуждается. Можно отрегулировать по желанию частоту вспышек и продолжительность импульсного периода работы.


Данное устройство примерно за 16$ вы можете купить у партнеров или поставщиков фирмы «Мастер Кит».
Еще немного перекопав интернет я нашел номиналы деталей для данного устройства :).
Таблица 1. Перечень элементов
Позиция Номинал Кол.
C1, C7 …0,1 мкФ — 2
С2, С6 47 мкФ/25 В диаметром не более 5 мм — 2
C3, C5 …0,01 мкФ — 2
С4 …4,7 мкФ/25 В — 1
DA1, DA2 …NE555, таймер в корпусе DIP — 2
K1 …Реле BS-115c, 12 B/12 A — 1
R1 …100 кОм — 1
R2 …47 кОм, подстроечный резистор — 1
R3, R7, R9 …10 кОм — 3
R4 …200 Ом — 1
R5, R8 …1 кОм — 2
R6 …22 кОм, подстроечный резистор — 1
R10 …10 Ом — 1
VD1…VD3 …1N4148 — 3
VD4 …1N4007 — 1
VT1 …BD136 в корпусе ТО-126 — 1
Печатная плата …60х40 мм — 1
Посмотрев на номиналы могу с уверенностью сказать что за 16$ у вас получится 5 таких устройст. Я докупил только недостающие мне NE555 и BD140 это тот же BD136 но в 2 раза мощнее. За набор этих деталей для 5-ти таких устройств я заплатил около 2$. Остальное у меня было откуда выпаять, так как знакомые уже давно носят старые и горелые платы как подарки. Так что нужные сопротивления и диоды всегда есть откуда выпаять.
Да простит меня «Мастер Кит» вот вам копия разведенной печатной платы под метод лазерного утюга :). Скачать материалы. Так как земля на плате сделана общим пятном, что делает ее надежнее и экономит время на травления платы. Некоторые отверстия, которые попали на землю сверлить согласно рис 5.
Дальше пару фотографий процесса сборки




Ну и видео работы устройства. Правда снято это все на телефон, а он очень чувствителен к засветам. Уверяю вас устройство работает точно как на видео с Мазда 6 🙂
P.S.
Данный текст пишу для консерваторов и комментаторов в стиле законности, надежности и прочего. Дабы таких коментов не было. Но как показывает практика они все равно будут так как люди которые их пишут текст не читают а только смотрят картинки :).
1. Что касается законности и техосмотра: На картинке готового изделия четко виден ждампер. К нему можно подключить кнопку и переводить устройство у режим заводской работы. Например на техосмотре дабы избавить себя от вопросов и обяснений по поводу работы устройства и его законности.
2. Законность устройства. Перекапывая Интернет находил обсуждения данного устройства во времена СССР. Устройство было одобрено и рекомендовано ДОСАФ для безопасности вождения и привлечения лучшего внимания водителей едущих в заде. Это не значит что нужно менять номиналы и делать эго мигание постоянным 2-3 мерцания вполне достаточно. (Если вынуть вторую DА1 то устройство будет мигать стробом постоянко. Но делать этого не нужно.) В серию устройсвто не пошло как всегда по финансовой причине.
3. Что касается ГИБДД и прочего данный принцип иллюминации тормозов давно используется на автомобилях бизнес-класса. И если не перегибать рамки то думаю лишнего внимания к вам не возникнет.
4. Что касается комментариев надежности, типа что-то сгорит можно остаться без стопов и прочего. Как упоминалось выше у вас есть джемпер или кнопка. Дальше на схеме есть сопротивление 10 Ом. Оно стоит на входе питания и работает как предохранитель. Именно так если что то сгорит в схеме или произойдет КЗ из за нагрузки сопротивление перегорит и устройство перейдет в режим заводской роботы индикации стоп сигнала. Как видно на схеме коммутация ламп происходит через нормально замкнутые контакты реле. То есть если схема выходит из строя или вы отключили ее перемычкой. То стопы работают в обычном режиме. Строб получается из за того что таймер DА2 дрочит транзистор который в свою очередь дрочит реле которое и тушит ваши стопы на паузы которые вы выставили подстроечным резистором, разрывая контакты реле.
5. Вопрос касается порядочности «Мастер Кит». И тех, кто купит их комплект для пайки. Данный комплект продается у них как автомобильная доработка и хочу обратить внимание на то, что мы живем не в калифорнии. Мы живем в России, Украине, Белоруссии и зимы у нас холодные. Все дело в таймере 555. В комплекте поставляется таймер NE555N температурный режим его работы 0…70 градусов и то как поведет себя их устройство зимой я не знаю. Те из вас кто будет собирать устройство самостоятельно, купите таймеры серии SA555 -40…105 градусов или SE555 -55…150 градусов тем самым избавив себя от экспериментов будет ли работать ваша схема зимой. А «Мастер Киту» хочется пожелать подбирать детали согласно нашим погодным условием учитывая завышение цены на набор в 5-8 раз.
На этом думаю глупых вопросов больше не будет. И нужно ему это устройство или нет, каждый решает сам. Мне оно приглянулось и в скором времени будет установлено в моем автомобиле.
Всем спасибо. Кому понравилось, не забываем нажать на палец. Вам не трудно а нам приятно.
Источник: www.drive2.ru
Модуль управления СТОП сигналом
![]()
![]()
-
в г. Тольятти
- Самовывоз По России
- Деловые линии
- Энергия
- ЖелДорЭкспедиция
- DPD
- СДЭК
- Почта России
- Наличными при получении
- Сбербанк Онлайн
- Оплата по счету
- Безналичный расчет (для юр.лиц)
Гарантия 12 месяцев Гарантия на все купленные товары в нашем инетрнет магазине составляет 12 месяцев
Оповещение по SMS Вы получаете SMS сообщения о каждой стадии вашего заказа.
Возврат и обмен – без проблем Вы можете вернуть купленные товары в течение 14 дней. Товар должнен быть в нормальном состоянии и иметь все заводские упаковки.”>Возврат и обмен – без проблем!
Различные способы оплаты Оплачивайте товары удобными вам способами: наличными курьеру, безналично по квитанции банка или кредитной картой прямо в момент заказа..
Лучшая цена Мы гордимся нашими ценами, их каждый день проверяют сотни клиентов, которые отдают выбор нашему интернет – магазину!
Модуль управления СТОП-сигналом предназначен для мигания дополнительным СТОП-сигналом. После нажатия на педаль тормоза модуль выдает серию вспышек, затем включает постоянное свечение. Мигающий “СТОП” позволяет привлечь внимание водителей к загоревшимся СТОП-сигналам.
Модуль управления может использоваться со светодиодными СТОП-сигналами.
| Напряжение питания, В | 8. 16 |
| Максимальный ток нагрузки, А | 0,5 |
| Время мигания, с | 2 |
| Количество программ мигания | 5 |
| Габаритные размеры с проводами, мм | 180*14*12 |
Модуль подключается в разрыв проводов, идущих к дополнительному СТОП-сигналу. Если в автомобиле используется разъем , совместимый с разъемом модуля , то просто разъедините этот разъем и подключите к нему модуль.
Если разъем не совметим или отсутствует, тогда разрежьте провода, идущие к СТОП-сигналу и в разрыв, соблюдая полярность подключите модуль.
Для выбора программы мигания, нажмите тормоз, дождитесь пока СТОП-сигнал перестанет мигать, кратковременным нажатием на кнопку выберите программу мигания.
Источник: xn--80aaevg7ch1b.xn--p1ai
Модуль Управления Стоп Сигналом

Название: Модуль Управления Стоп Сигналом
Загрузил: Andrey Lubimenkov
Длительность: 16 сек
Размер: 359.38 KB
Битрейт: 192 Kbps
359.38 KB и длительностью 16 сек в формате mp3.

Gs 100A В Работе

Лампы Белого Света Какие Лучше Приобретать

Модуль Gs 100 A В Стоп Сигнал Мотоцикла Стобоскоп В Мотоцикл Kawasaki Zzr 400

Sam Smith Demi Lovato I M Ready

Ariana Grande Performs I Won T Say I M In Love The Disney Family Singalong

The New Iphone Se Apple

It S Time We Share This

Joji Gimme Love Official Video

Kehlani Everybody Business Quarantine Style Official Video

I Cheated On My Barber Again Anwar Jibawi

How Strong Is This Exoskeleton Power Loader Part 9
Испишу Все Стены Твоих Лабиринтов Mmd Despasito Rus Cover
Модуль Управления Стоп Сигналом
Топ 5 Песен Для Игры Блок Страйк Block Strike 2
Kore Klip Dunyayi Aglatan Bir Video Izlemeye Deyer
Некохаб Nekopara Vol 2
Spinlord Waran 1 8 Fh Блок На Dr Neubauer High Technology Техника Настольного Тенниса
Александр Постоленко Весна
В Высоцкий Здесь Вам Не Равнина Исполняет Третьяков Илья
Тест Угадай Великого Поэта Стихи Без Цензуры 18
Сектор Газа Бомж Кавер В Моем Прочтении Самое Грустное Произведение Что Я Слышал
Реактор Сделал Бум Barotrauma
2X2 Russia Adult Swim Bumpers June 2017
Vusal Bilasuvarli Nazli Nigar 2020
Herbal Tea Artificial Music 1 Hour
Прикол Про Суп Gacha Life
I Wanna Meet My Brothers
Соловьёв Про Избиение В Домодедово
Jakpot Cannibal Get Heavy Friends Vol 2 Free Download
Brutal Doom V21 Extermination Day Latest Build Level 10 First Boss
Ellis Clear My Head Pumpmode X All Good Remix
Giorgi Vardosanidze Da Salome Chachua Samba Me 10Turi
Korgstyle Nonstopmusic 2 Korg Pa 900 Remastering Dj Pilula
3 Смешных Мема Про Гастера
Эмиль Гыстаров Слезы Любви Группа M Star Official Video
Обзор На Мерч По Духу Моей Общаги В Чём Успех Сериала И Реклама Моего Тиктока Да
Тайпан Agunda Луна Не Знает Пути
Анисаи Бадбахт Ана Репи Ошики Ихели Реп Да Ютуб Набд Мастер Сура Хит 2020
Ibiza Summer Mix 2020 Best Of Tropical Deep House Music Chill Out Mix By Deep Legacy 50
Анекдот Про Коммунизм
Алексей Толстой Семья Вурдалака
Бабек Мамедрзаев Feat Мурат Гамидов Разорви Премьера Клипа 2018
Sfm Fnaf Amusement For The Wicked Just Gold Remix Forcebore
Ои Мама Я Хулиган 2018 Дедпул Клип 2018
Классная Клубная Музыка Клубняк 2019
Клубная Музыка 2018 Клубняк Электронная Музыка 2018 Оторвись Ibiza Party Mix
Harlem Shake Off The Hookah Dj Gq Edition
Revelries Infinitum Feat The Beamish Boys
Ahhh Vs Hmm Diss Must Watch Pressplay Like Share Comment Mmmmtakeova Diss
Langrisser I Chapter 10
Coffee Run New Open Movie Updates
Lps Meme Fantasize
Selena Gomez Ft Marshmello Wolves Nightcore
Nightcore Run Devil Run
Seni Sevdim Kalbimi Verdim Remix Music Bass
Сосиска Лучшие Моменты С Сосиской Fredj 3 Финал
Источник: mp3isx.ru
Модуль управления стоп сигналом MOTOGADGET M-STOP







| Наименование | В наличии | Цена / Бонус | В корзину / Отметить |
|---|
К сожалению, у нас нет точной информации, когда ожидаются поставки конкретных товаров. Лучше не добавлять в посылку отсутствующие товары, либо быть готовым ожидать неходовые товары несколько месяцев. Были случаи, что отсутствующие товары исключались из продажи.
Имеет смысл разделить посылки. Одна полностью укомплектованная, другая с отсутствующими товарами.
Чтобы после прихода на склад отсутствующий товар автоматически зарезервировался за Вами, необходимо оформить и оплатить его в заказе.
Модуль управления стоп сигналом Motogadget m-Stop Этот настраиваемый цифровой модуль управления обеспечивает лучшую безопасность на дороге. Различные варианты работы стоп сигнала делают его очень заметным предупреждающим огнем. Следующие за Вами водители смогут распознать торможение гораздо быстрее, что позволяет сократить время их реакции и избежать возможной аварии. Полезное устройство для всех мотоциклов. Эта полезная особенность, называемая адаптивный стоп сигнал, уже серийно устанавливается на автомобили премиум класса и широко распространена на мотоциклах, эксплуатируемых в США.
Модуль может также использоваться в качестве реле указателей поворота:
Это устройство не имеет допуска к использованию на дорогах общего пользования. MOTOGADGET M-STOPTunable digital brake light modulator for greater road safety. Various selectable flashing modes turn conventional brake lights into an eye-catching hazard light. Following traffic can recognise much better and faster that you have applied your brakes, which can shorten the reaction time and possibly prevent a rear-end collision. An important safety plus for all motorbikes, which are often overlooked by drivers, as everyone knows.
Can also be used as a turn signal flasher relay:
This item is not approved for road use under the German Road Traffic Licensing Regulations (StVZO). Ответы на частые вопросы Источник: www.motopes.ru 9.2.2. Элементы электронного управления и сигналы блока управления автоматизированной КПП SequentronicАналоговые входные сигналы блока управления Sequentronic
Обмен данными блоков управления по коммутируемой шине данных CAN | ||||
Аналоговые выходные сигналы блока управления Sequentronic
|
|
| Y90 — Клапан гидравлического выжимного устройства сцепления Y91 — Электромагнитный клапан торможения КПП Y92/1 — Электромагнитный клапан переключений 1, 3, и 5 Y92/2 — Электромагнитный клапан переключений R, 2, 4 и 6 Х11/4 — Разъём DLC через блок управления SAM (N10/1) М46 — Гидронасос ASG через управляющее реле ASG (N10/1kN) в блоке управления SAM (N/10/1), защищённый предохранителем 58 (N10/1f58) Соединение возможно через шину CAN вигательного отсека (CAN С): |
А1 — Приборная доска N3/10 — Блок управления ME-SFI N3/9 — Блок управления CDI N47-5 — Блок управления ESP/BAS N73 — Блок управления EIS [EZS] |
Аналоговые выходные сигналы
Назначение блока управления переключения КПП (N15/6):
· Определение рабочих состояний;
· Обработка входящих сигналов CAN;
· Вычисление рабочих переменных;
· Активация исполнительных устройств;
· Сохранение и выдача диагностических данных;
· Обработка входящих аналоговых сигналов.
Только блок управления N15/6 способен производить вычисление параметров переключения на основании анализа аналоговых сигналов, поступающих от информационных датчиков определения выбранной передачи, частоты вращения сцепления, хода сцепления, запроса на переключение и гидравлического давления.
12+2-контактный и 18-контактный разъём блока управления фиксируется предохранительными зажимами.
Главные функции управления ASG хранятся в модульном программном коде ECU, где каждая задача выделена в отдельный блок. Тем не менее, имеющие место взаимозависимости определяют связность функционирования сети.
Период циркуляции блоков определяется частотой процессора и составляет приблизительно 10 мс.
Информация, передаваемая блоком управления переключения КПП (N15/6) по шине CAN
Блок управления ME-SFI (N3/10)/CDI (N3/9):
· Аварийный останов двигателя;
· Текущая передача;
· Требуемая передача;
· Режим аварийного функционирования трансмиссии;
· Ползущий крутящий момент;
· Переключение в режим ручного управления;
Приборная доска (А1):
· Текущая передача;
· Режим трансмиссии;
· Сообщения об ошибках/отказах.
Блок управления ESP/BAS(N47-5):
· Вариант трансмиссии;
· Текущая передача;
· Требуемая передача.
Информация, принимаемая блоком управления переключения КПП (N15/6) с шине CAN
Приборная доска (А1):
· Открывание/закрывание водительской двери;
· Температура наружного воздуха.
Блок управления ME-SFI (N3/10)/CDI (N3/9):
· Положение педали;
· Аварийный режим;
· Функционирование темпостата;
· Обороты холостого хода;
· Активация ограничителя скорости;
· Активация ограничителя оборотов двигателя;
· Инерционная отсечка подачи топлива;
· Крутящий момент двигателя;
· Температура масла.
Передний блок управления SAM (N10/1):
· Функция пробуждения;
Блок управления ESP/BAS(N47-5):
· Частота вращения колёс;
· Датчик-выключатель стоп-сигналов;
· Стояночный тормоз;
· Сигнал для блока управления ESP.
Блок управления EIS (N73):
· Состояние контактных клемм.
Источник: carmanz.com

Таблицы размеров